|
|
Hrvatsko društvo za robotiku - Uvod u robotiku - vježbe
|
 |
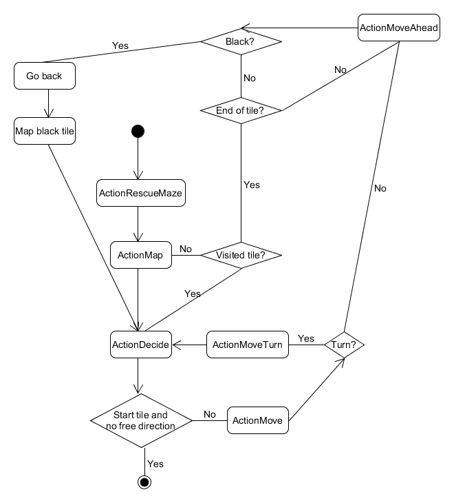
Rescue Maze - crna pločica
Cilj
Ideja
Ako, prilikom kretanja nanprijed, robot uoči da je ispod njega crna pločica, mora se vratiti natrag istim putem na prethodnu pločicu.
Nakon toga se u memorijskom mapi pločica označi kao crna, kako se ne bi na nju išlo u budućnosti.
Kako se vidi u dijagramu, sljedeći je korak "ActionDecide" akcija, do koje bismo došli i da nije bilo crne pločice.
Proučite dijagram i probajte napisati kod prema njemu.
Zadatak: napišite program.
Robot mora biti opremljen senzorom podloge: jednostrukim, koji se spaja na analogni ulaz, ili bilo kojim CAN Bus.
Čim uočite crnu podlogu, stanite i mjerite još bar jednom, da se uvjerite da je pologa stvarno crna. Možete se pomaknuti još par mm naprijed pa mjeriti u novoj točki.
Ako ste sigurni, uključite motore tako da idete natrag.
Ako je robot opremljen enkoderima, mjerite koliko se vraćate. Idite isto koliko ste išli naprijed.
Ako nemate enkodere, idite isto vrijeme. Pazite, možda ste neko vrijeme izgubili u provjerama je li polje stvarno crno.
Kad ste se vratili na početno mjesto, stanite.
Mapirajte polje.
Postavite akciju u "ActionDecide".
Primjedbe
Projekt "Uvod u robotiku" sufinanciran je iz Europskog socijalnog fonda, poziv "Jačanje kapaciteta organizacija civilnoga društva za popularizaciju STEM-a".
Relevantne stranice:
Sadržaj vježbe za virtualne radionice isključiva je odgovornost Hrvatskog društva za robotiku.