0

Model: Line Robot (mrm-rob-lin) - upute za sklapanje

Šasija

Print robot's main body. If You click on the link below, You will get a link to STL model, which You can print directly, using Your 3D printer. Always take care to rotate the model in your printer's printing utility (like Cura) so that it can be printed with one head only. For example, this model must be turned upside down, so that the flat upper surface lays on the printer's bed. Any other direction - the single head will not be able to print the whole body.

Potrebni elementi
Model: Chassis 16 mm L14 motors, 16 cm (chassis16mml16), 1 kom.

Konektori za kablove motora

Solder ML-R 16D Motor Connector (mrm-16d2) to motors. Mind the orientation. Take a look at the picture.

Potrebni elementi
ML-R 16D Motor Connector (mrm-16d2), 4 kom.

ML-R BDC Motor 12 V, 16 mm, 1:100 (mrm-bdc16l50-100), 4 kom.

Motori

Take the assembled motors and put them into appropriate brackets. You can also combine this and the next step, securing each motor with 2 bolts right after sliding it into its bracket.

Vijci motora

Fasten each motor with 2 pcs. of Nylon bolt M2 5 mm, 1 pc. (mrm-bolt5m2nyl1). Be sure not to overtighten the bolts! Otherwise the printed body may break. Also be sure to use the right bolts. Too long bolts will penetrate into gearbox, damaging the transmission.

Potrebni elementi
Metal bolt M2 5 mm, 1 pc. (mrm-bolt5m2met1), 8 kom.

Nosači elektroničkih pločica

Print 10 circuit boards' holders. Use 2 Nylon nut M2 (mrm-nut-m2nyl1) and 2 Nylon bolt M2 5 mm, 1 pc. (mrm-bolt5m2nyl1) to assemble each holder. Slide them into main body's grooves. Note that the holders are not symmetric! Study the picture carefully. When assembled correctly, the holders will leave 1 cm margin along the body's sides. If the margin is 1.5 cm, the holders are positioned rotated by 180º. Slide them out, rotate, and slide in again. Not doing so now will impose ample disassembly later.

Potrebni elementi
Nylon bolt M2 5 mm, 1 pc. (mrm-bolt5m2nyl1), 20 kom.

Nylon nut M2 (mrm-nut-m2nyl1), 20 kom.

Nylon spacer M2 5 mm, 1 pc. (mrm-spac5m2nyl1), 20 kom.

Model: MRMS board short join (pcb-join-short), 10 kom.

Donji nosači

Print 2 battery lid's holders (Model: Battery lid D holder (batt-lid-d-holder)) and slide them in. If You cannot do that by hand, use a hammer to gently nudge them, with short strokes, to central positions. Do the same for 2 color sensors' holders, Model: Brick-A to spacer 2 mm join (brick-spac2). Assemble them in advance by using 1 pc. of Nylon spacer M2 18 mm, 1 pc. (mrm-spac18m2nyl1) and 1 pc. of Nylon nut M2 (mrm-nut-m2nyl1) per holder. After assembly, slide them in.

Potrebni elementi
Nylon nut M2 (mrm-nut-m2nyl1), 2 kom.

Nylon spacer M2 18 mm, 1 pc. (mrm-spac18m2nyl1), 2 kom.

Model: Battery lid D holder (batt-lid-d-holder), 2 kom.

Model: Brick-A to spacer 2 mm join (brick-spac2), 2 kom.

Držači senzora linije

Print 2 adapters Model: Brick-A to spacer 2 mm join (brick-spac2). Repeat color sensor's actions: use 1 pc. of Nylon spacer M2 18 mm, 1 pc. (mrm-spac18m2nyl1) and 1 pc. of Nylon nut M2 (mrm-nut-m2nyl1) per holder and assemble them together. Mount the assemblies according to the picture, to the robot's future front side.

Potrebni elementi
Nylon nut M2 (mrm-nut-m2nyl1), 2 kom.

Nylon spacer M2 18 mm, 1 pc. (mrm-spac18m2nyl1), 2 kom.

Model: Brick-A to spacer 2 mm join (brick-spac2), 2 kom.

Kotači

Pour 4 tyres using this guide. The tyres in this model need 12 g of silicone each.
Potrebni elementi
Model: Wheel 70 mm, hub (wheel70), 4 kom.

Spojnice kotača

Fix a ML-R wheel hub for 3 mm shaft (mrm-hub3) on each motor's shaft. Use a grub bolt and Allen wrench to fasten it to the shaft. Attach 4 wheels to the hubs using 2 pcs of Nylon bolt M3 5 mm, 1 pc. (mrm-bolt5m3nyl1) for each wheel.

Potrebni elementi
ML-R wheel hub for 3 mm shaft (mrm-hub3), 4 kom.

Nylon bolt M3 5 mm, 1 pc. (mrm-bolt5m3nyl1), 8 kom.

Baterija

Prepare any battery that can fit into battery compartment. Motors have 12 nominal voltage so 3C battery (11.1 V) is the best option. 2C (7.4 V) can be used for testing, but the robot will be much slower and weaker. Recommended capacity is 1 Ah (1000 mAh) or more.

Pretinac za bateriju

Put the battery in the printed cage and slide it in.

Potrebni elementi
Model: Battery lid D (batt-lid-d), 1 kom.

Elektronika s gornje strane

Position MRMS circuit boards above the holders. Note the positions and orientations. They mustn't be positioned randomly. If this picture is not clear enough, examine the one below, paragraph "12 V cables". The boards are positioned correctly there.

You can combine this step with the next, securing each board with bolts right after positioning it.

Potrebni elementi
ML-R 8x8 bicolor display, CAN Bus,UART, 4 switches (mrm-8x8a), 1 kom.

ML-R Distribution Pins, 5x 3.3V + 5x 5V (mrm-distrib-f), 1 kom.

ML-R Power Supply 3x C, voltmeter (mrm-ps3xc), 1 kom.

MRMS ESP32: Arduino, IMU, eFuse, BT, WiFi, CAN Bus (mrm-esp32), 1 kom.

MRMS Motor Driver 4x3.6A CAN Bus (mrm-mot4x3.6can), 1 kom.

Vijci elektronike gornje strane

12 V kablovi

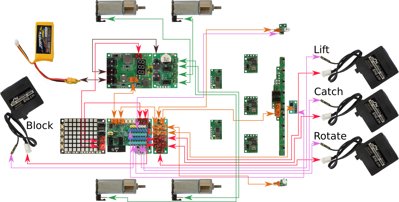
×
Read first more about MRMS cabling system here. Connect all the 12 V cables, starting with ML-R Cable XT60-KK3.96 10 cm (mrm-xt60-kk3.96-10), which connects battery with ML-R Power Supply 3x C, voltmeter (mrm-ps3xc), then use ML-R Cable KK396-KK396 10 cm (mrm-kk3.96-3.96-10) to connect the supply with MRMS Motor Driver 4x3.6A CAN Bus (mrm-mot4x3.6can).

Click on the image to enlarge it.

This picture shows all the finished robot's elements, not just the ones built so far. Ignore the rest and connect only the existing ones. The same applies for the next steps concerning cabling.
Potrebni elementi
ML-R Cable KK396-KK396 10 cm (mrm-kk3.96-3.96-10), 1 kom.

ML-R Cable XT60-KK3.96 10 cm (mrm-xt60-kk3.96-10), 1 kom.

3.3 V kablovi

×
Connect all the 3.3 V cables (orange headers), starting from ML-R Power Supply 3x C, voltmeter (mrm-ps3xc), which should be connected to MRMS ESP32: Arduino, IMU, eFuse, BT, WiFi, CAN Bus (mrm-esp32), and so on, according to the picture. Always use the shortest cable possible.

Some of the devices in this picture will be built later and You do not have to connect them right now. However, later always first connect the device and then attach it. Otherwise You will be forced to disassemble the part later, in order to connect it. This hint is valid for next steps, too. In the pictures are 4 servo motors, used for Model: Gripper B (gripper-b). If You intend to use Model: Gripper A (gripper-a), 2 of them will be enough.
Potrebni elementi
ML-R Cable KK254-KK254 10 cm (mrm-kk2.54-2.54-10), 1 kom.

ML-R Cable KK254-KK254 20 cm (mrm-kk2.54-2.54-20), 2 kom.

ML-R Cable KK254-KK254 5 cm (mrm-kk2.54-2.54-5), 2 kom.

5 V kablovi

×
Connect all the 5 V cables (bright red headers), starting from ML-R Power Supply 3x C, voltmeter (mrm-ps3xc), which should be connected to MRMS ESP32: Arduino, IMU, eFuse, BT, WiFi, CAN Bus (mrm-esp32), and so on, according to the picture. Always use the shortest cable possible.

Potrebni elementi
ML-R Cable KK254-KK254 10 cm (mrm-kk2.54-2.54-10), 1 kom.

ML-R Cable KK254-KK254 5 cm (mrm-kk2.54-2.54-5), 3 kom.

CAN Bus kablovi

×
Connect all the CAN Bus cables (blue connecting lines). Start from MRMS ESP32: Arduino, IMU, eFuse, BT, WiFi, CAN Bus (mrm-esp32), connect it with ML-R 8x8 bicolor display, CAN Bus,UART, 4 switches (mrm-8x8a), and so on, according to the picture. Finish with MRMS reflectance sensors 9x, CAN, analog, I2C (mrm-ref-can), but connect it with any longer cable to MRMS Motor Driver 4x3.6A CAN Bus (mrm-mot4x3.6can) temporary, because the intermediate boards are still missing.

Potrebni elementi
MRMS CAN Bus cable 10 cm (mrm-jst-can10), 3 kom.

MRMS CAN Bus cable 5 cm (mrm-jst-can5), 3 kom.

Senzor linije

Position MRMS reflectance sensors 9x, CAN, analog, I2C (mrm-ref-can) to the bottom front of the robot. Adjust positions of the holder if necessary by sliding them.

Potrebni elementi
MRMS reflectance sensors 9x, CAN, analog, I2C (mrm-ref-can), 1 kom.