Close Menu
Sistem
3D tehnologija
Alati - pribor
Baterije i punjači
Kabeli i konektori
Kontroleri motora
Mehanika
Mikrokontrolerske pločice
Motori
Napajanja
Ostale pločice
Razvod žica
Senzori
CAN Bus roboti
I
2
C roboti
Brick-A
Primjeri i savjeti
Downloads
☰
0
Line robot
Overview
Simplified assembly
Standard assembly 1
Simplified installation
Standard installation
Standard Assembly 2
Hardware 1
Hardware 2
Skill
Basic programming
Line following
Distance and color sensors
Standard assembly 3
Gripper
Program flow
Advanced concepts
For beginners
Buy
Model: Line Robot (mrm-rob-lin)
- upute za sklapanje
Hvatač
Assemble
Model: Gripper A (gripper-a)
(robot will have to carry balls one by one) or
Model: Gripper B (gripper-b)
(the robot can load 4 balls at once and carry the 5th in gripper). Click on the links to see the instructions. The rest of the lesson will be based on
Model: Gripper B (gripper-b)
as the other is simple.
Join the assembly with the coupler using the screws delivered with the servo. 2 screws will be enough. Fix the coupler to the lift-servo, again using servo screws, 2 per side.
Potrebni elementi
Model: Gripper B (gripper-b)
, 1 kom.
Držači spremišta
Slide 4 container holders in.
Potrebni elementi
Model: Brick 1x2x2 (brick1x2x2)
, 4 kom.
Sklapanje spremišta
Attach a servo to container's main body. Use screws supplied with the servo. Put a matching disc on each axle and fasten it with a thicker screw supplied with the servo. Use the servo marked as "block" servo.
Potrebni elementi
Robot servo 0.6 Nm, 300º, dual axis, 6 V (mrm-rd-5606hb-300)
, 1 kom.
Model: Gripper container (gripperContainer)
, 1 kom.
Brana
Attach to the servo element that will stop the balls. Use 2 servo-supplied screws.
Spremište
Assemble container and fix it to container's holders.
Držač senzora za detekciju lopte
Fix the holder that will position reflectance sensor so that it can detect the type of the ball.
Potrebni elementi
Model: Brick 1x1 L3 45 degrees (brick1x1l3a45)
, 1 kom.
Odstojnik senzora za detekciju lopte
As usual, fix a spacer with a nut.
Potrebni elementi
Nylon bolt M2 5 mm, 1 pc. (mrm-bolt5m2nyl1)
, 1 kom.
Nylon nut M2 (mrm-nut-m2nyl1)
, 1 kom.
Senzor za detekciju lopte
Put the sensor in place.
Potrebni elementi
ML-R Reflectance Sensor A (mrm-ref-a)
, 1 kom.
Vijak senzora za detekciju lopte
Finally, fix the sensor with a bolt.
Potrebni elementi
Nylon bolt M2 5 mm, 1 pc. (mrm-bolt5m2nyl1)
, 1 kom.
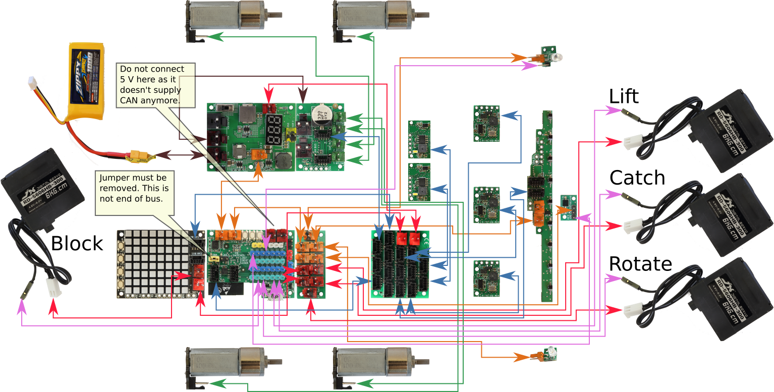
Kablovi barijere i senzora lopte
×
Connect
ML-R Distribution Pins, 5x 3.3V + 5x 5V (mrm-distrib-f)
with 2
ML-R Cable KK254-KK254 15 cm (mrm-kk2.54-2.54-15)
to
ML-R Light Barrier 2 Emitter, high intensity (mrm-barr2em-hi)
and
ML-R Light Barrier 2 Receiver (mrm-barr2re)
.
Use a 20 cm Dupont wire to connect 3rd pin of
ML-R Light Barrier 2 Receiver (mrm-barr2re)
with
MRMS ESP32: Arduino, IMU, eFuse, BT, WiFi, CAN Bus (mrm-esp32)
, pin number 35.
Connect
ML-R Reflectance Sensor A (mrm-ref-a)
with
ML-R Distribution Pins, 5x 3.3V + 5x 5V (mrm-distrib-f)
and again use a 15 cm Dupont wire to connect 3rd with
MRMS ESP32: Arduino, IMU, eFuse, BT, WiFi, CAN Bus (mrm-esp32)
, pin number 36.
Potrebni elementi
ML-R Cable KK254-KK254 15 cm (mrm-kk2.54-2.54-15)
, 2 kom.